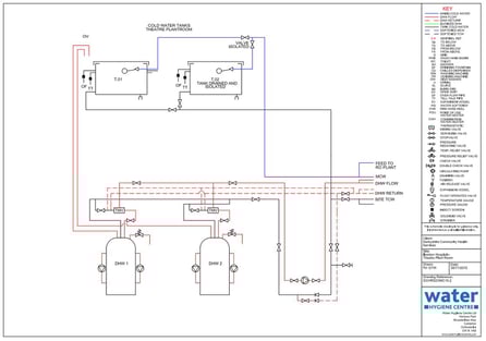
Accurate schematics are essential for effective water safety management. HSG 274 Part 2 requires detailed schematic drawings of your water systems to support Legionella control and compliance. Up-to-date schematics help you understand system layout, identify risks, and demonstrate regulatory compliance.
Without clear drawings, managing water hygiene becomes more complex and less efficient. Accurate schematics are the foundation of effective water safety management.
We produce clear, detailed schematic drawings tailored to your premises. Using industry-standard CAD software, including AutoCAD, we create visuals that accurately represent your water systems, including:
Whether you require simple line drawings, isometric layouts, or fully layered schematics, we ensure your drawings are practical, compliant, and easy to interpret.
Keeping drawings up to date can be challenging, particularly after system modifications. Our desk-based schematic review tool makes it simple to assess whether your existing schematics remain accurate and compliant.
You can complete the review yourself or ask us to carry it out on your behalf. We’ll provide a concise report outlining any required updates in both PDF and Excel formats.

